Для выполнения установки вам понадобится дистрибутив:
Для установки вам понадобится файл установщика install.sh и файл инвентаря с описанием инфраструктуры. Файл инвентаря вы сможете создать на основе шаблона. Каждый дистрибутив содержит файл установщика install.sh и следующие шаблоны файла инвентаря:
KUMA размещает свои файлы в папке /opt, поэтому мы рекомендуем сделать /opt отдельным разделом и выделить под него все дисковое пространство, за исключением 16 ГБ для операционной системы.
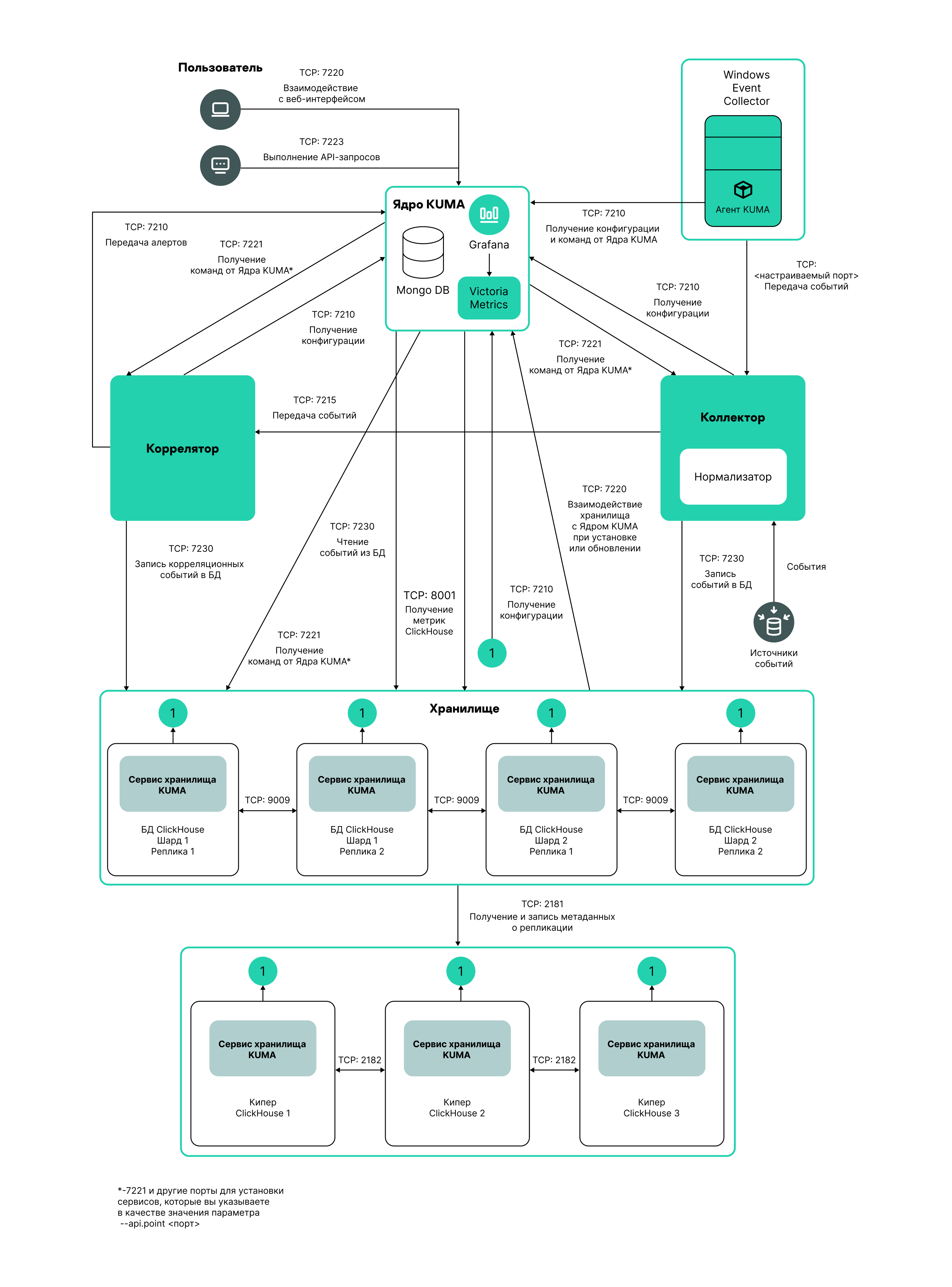
Установка KUMA выполняется одинаково на всех хостах при помощи установщика и подготовленного вами файла инвентаря, в котором описана конфигурация. Мы рекомендуем заранее продумать схему установки.
Доступны следующие варианты установки:
Схема установки на одном сервере
Пример файла инвентаря для схемы установки на одном сервере
Вы можете установить все компоненты KUMA на одном сервере: в файле инвентаря single.inventory.yml для всех компонентов следует указывать один сервер. Установка "все в одном" может обеспечить обработку небольшого потока событий - до 10000 EPS. Если вы планируете использовать много макетов панели мониторинга и обрабатывать большой объем поисковых запросов, одного сервера может не хватить. Мы рекомендуем выбрать распределенную установку.
Схема распределенной установки
Пример файла инвентаря для схемы распределенной установки
Вы можете установить сервисы KUMA на разных серверах: конфигурацию для распределенной установки вы можете описать в файле инвентаря distributed.inventory.yml.
Схема распределенной установки в отказоустойчивой конфигурации
Пример файла инвентаря для схемы распределенной установки в отказоустойчивой конфигурации
Вы можете установить Ядро KUMA в кластере Kubernetes для обеспечения отказоустойчивости. Используйте файл инвентаря k0s.inventory.yml для описания конфигурации.